
Klientų priežiūra
Sužinokite, kaip išskirtinė klientų priežiūra kuria lojalumą, emocinius ryšius ir prekės ženklo pasitikėjimą. Sužinokite strategijas, privalumus ir geriausią pr...


Sužinokite, kaip sukurti veiksmingus klientų aptarnavimo procesus su 5 žingsniais: apibrėžti tikslus, nustatyti vaidmenis, numatyti klientų kelionę, pasirinkti įrankius ir įdiegti grįžtamojo ryšio kilpas. Šie žingsniai pagerina mokymus, produktyvumą, automatizavimą ir darbuotojų pasitenkinimą.
Raktas į aukšto lygio klientų aptarnavimo standarto palaikymą yra detalus klientų aptarnavimo procesas, kurį gali sekti jūsų komanda. Kitose pramonės šakose, tokiose kaip aviacija ar medicina, specialistai turi taisykles ir procedūras, kurias turi laikytis prieš skrendami lėktuvu ar atliekant medicininę procedūrą. Tas pats principas taikomas ir gerai veikiančios klientų aptarnavimo komandos valdymui.
Šiame straipsnyje sužinosite, kas yra klientų aptarnavimo procesai, jų privalumai ir kodėl jie yra būtini siekiant teikti puikų klientų aptarnavimą. Apžvelgsime 5 veiksmingus žingsnius procesams sukurti, kurie veikia, ir kaip išvengti dažnų klaidų, taip pat išanalizuosime tikrus SOP ir diagramų pavyzdžius, kurie jus įkvėps.
Paprasčiau tariant, klientų aptarnavimo procesai suteikia jūsų komandai patikimą sprendimų priėmimo vadovą. Galvokite apie juos kaip apie šablonus, kurie aprašo veiklą, susijusią su bilieto perėjimu nuo užklausos iki sprendimo, apibrėždami, ką jūsų verslui reiškia kokybiškas klientų patyrimas.
Įsivaizduokite, kad susiduriate su tuo pačiu klausimu du kartus. Pirmą kartą greitai gausite atsakymą ir iš karto būsite perduoti vyresniajam atstovui arba net pasiūlytas nuolaida. Antrą kartą būsite perduoti iš agento agentui be jokios pagalbos ir negalėsite neatkreipti dėmesio, kodėl pirmą kartą buvo taip skirtinga ir lengva. Tai yra tai, kaip atrodytų, jei bendrovė neturėtų nustatytų procesų ir kiekvienas agentas priimtų savavališkus sprendimus.
Procesai neturi būti griežtai laikomasi scenarijų. Jie turėtų būti lanksčiai ir pritaikomi, išlaikant tą patį klientų priežiūros lygį, kai jūsų verslas auga. Todėl diagramos ir SOP yra populiariausi procesų atvaizdavimo būdai.
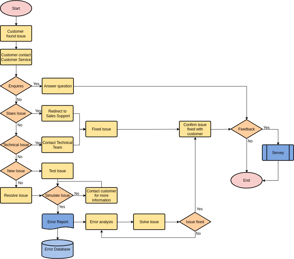
Žemiau pateikiama paprasta klientų aptarnavimo diagrama, detalizuojanti kelionę nuo pirmojo kontakto iki bilieto sprendimo:

Diagramos supaprastina sprendimų priėmimą, sudėtingus procesus sutraukdamos į lengvai suprantamus, veiksmingus žingsnius. Pavyzdžiui, dėka eskalacijos diagramos, kiekvienas agentas žino, kam, kaip ir kada perduoti bilietą. SOP yra išsamūs struktūrizuoti dokumentai, kuriuose detalizuojami procesai. Galite galvoti apie diagramas kaip apie išsamesnių ir detalesnių SOP vizualinę santrauką.
Tik jūs ir jūsų komanda žinote savo tikslus procesus, tačiau visi žino, jei jų neturite. Patyrimas, kurį teikia jūsų klientų aptarnavimo komanda, yra tiesos momentas. Jūsų komanda susideda iš žmonių, kurie tiesiog turės gerų ir blogų dienų, ir šios taisyklės užtikrina, kad jie gali greitai ir nuosekliai priimti sprendimus net blogomis dienomis.
Standartizuotas klientų aptarnavimo procesas nustato lūkesčius ir parodo, kad esate įsipareigoję kurti klientų orientuotą kultūrą. Galiausiai, procesai yra apie nuoseklaus teigiamo klientų patyrimo teikimą ir jų grąžinimą daugiau. Kadangi 3 iš 5 klientų palieka prekės ženklus dėl blogų patirčių, veiksmingai procesai yra svarbi klientų lojalumo didinimo dalis.
Tai yra pagrindiniai klientų aptarnavimo procesų nustatymo privalumai:
Nesvarbu, ar tobulinote esamus procesus, ar juos rašote, ar kuriate iš naujo, šie penki žingsniai tikrai suteiks tvirtą pagrindą bet kuriai klientų aptarnavimo komandai. Šie žingsniai leis jums suprasti savo dabartinę situaciją, parengti pataisas ir užtikrinti nuolatinį tobulinimą. Šiuos žingsnius pasirinkome remiantis savo patirtimi kuriant veiksmingus klientų aptarnavimo procesus, taip pat mūsų klientų patirtimi.

Viskas prasideda nuo klientų orientacijos. Jūs tai girdite visur, bet tai yra todėl, kad tai tikrai veikia. Kai sutelkiate dėmesį į savo klientus, visi kiti tikslai atsiduria savo vietoje. Visą savo veiklą grindžiant klientų poreikiais ir lūkesčiais, jūs vadovausitės nustatant pagrindinius KPI ir geriausius procesus jiems pasiekti, galiausiai vedančius į puikų klientų aptarnavimą.
Tačiau pirmiausia negalite pakeisti to, ko nesupranta. Išanalizuokite savo esamus procesus. Net jei jie nėra dokumentuoti ir žodžiu sutarti, jūsų klientų aptarnavimas jau veikia pagal neparašytas taisykles ir darbo srautus. Jūs galite rasti, kad jie iš pradžių veikia gerai, tačiau vis tiek verta juos užrašyti, kad sukurtumėte nuoseklų patyrimas ir sutrumpintumėte įdarbinimo laiką.
Norėdami diagnozuoti savo esamus procesus, užduokite šiuos klausimus:
Kai pamatysite trūkumus, pagalvokite, kokį patyrimas norėtumėte, kad turėtų jūsų klientai. Kitame žingsnyje apžvelgsime kliento kelionės detalizavimą, tačiau kartais geriausias dalykas, kurį galite padaryti, yra paklausti savo klientų. Nepamirškite rinkti ir darbuotojų grįžtamojo ryšio. Jų požiūris gali atskleisti problemas jūsų vidiniuose klientų palaikymo procesuose, tačiau jie taip pat gali padėti jums suprasti savo klientus.
Nepriklausomai nuo jūsų klientų aptarnavimo komandos dydžio, jūs tikriausiai turite priskirtas roles ir nustatytus procesus, net jei jie neparašyti. Šių procesų tobulinimas ne tik reikalaus vaidmenų priskyrimo, bet ir padės jums tai padaryti veiksmingai.
Kažkas turės parengti procesus, užtikrinti mokymus ir sekti bei matuoti progresą. Be to, kai kurie procesai, tokie kaip eskalacija, aiškiai apibrėžs vyresniojo ir jaunesniojo personalo vaidmenis, padėdami jums geriau struktūrizuoti savo departamentus. Galiausiai, gera praktika yra įtraukti atsakingo asmens, kuriam turėtų būti kreipiamasi su klausimais, vardą.
Jei jums reikia pagalbos nusprendžiant, kuo remtis tikėtinais kliento sąveikos rezultatais, pabandykite sukurti kliento kelionės žemėlapį. Tai yra vizualinis klientų pasiekimo jų tikslų atvaizdavimas. Jame detalizuojami visi kontaktiniai taškai, motyvai ir klientų poreikiai įvairiuose etapuose, suteikdami jums etaloną, pagal kurį modeliuoti atskiras kliento sąveikas.
Didėjant klientų lūkesčiams, jūsų geriausias pasirinkimas yra taip gerai pažinti savo klientus, kad galėtumėte išspręsti problemas prieš joms net žinant, kad yra problema. Pavyzdžiui, dažni, lengvi klausimai gali rodyti savitarnyos parinkčių trūkumą arba tai, kad jos nėra lengvai prieinamos, todėl jūs turėtumėte atlikti koregavimus.
Geriausias būdas sutaupyti laiko tiek jūsų klientams, tiek darbuotojams, yra investuoti į savitarnyos parinktis, tokias kaip žinių bazės. Iš tiesų, apklausa rodo, kad 8 iš 10 klientų reikalauja daugiau savitarnyos parinkčių per kliento portalus:

Tai leidžia agentams nukreipti klientus į savitarnyos straipsnius, vietoj to, kad praleistų daug laiko vadovaudami klientams kiekviename žingsnyje. Dar vienas svarbus savitarnyos įrankis yra chatbotai. Jie teikia žmogaus panašų palaikymą 24/7, dažnai nukreipdami klientus į greitus savitarnyos sprendimus daug greičiau nei žmogiškieji agentai.
Jūs galite nustatyti puikų klientų palaikymo procesą, tačiau susidurti su sunkumais jį suvienodinti visuose kanaluose ir kontaktiniuose taškuose. Juk viena pagrindinių priežasčių, kodėl norėsite nustatyti procesus, yra išvengti informacijos silo ir grįžtamojo ryšio tarp departamentų. Nėra daug to, ką klientai nekenčia labiau nei būti perduotiems iš agento agentui, jau nekalbant apie frustraciją, kai reikia pakartoti informaciją.
Gera omnichannel bilieto sistema leis jūsų komandoms būti informuotoms ir be vargo dalintis informacija tarp departamentų ir kanalų. Be to, šios sistemos leidžia bendradarbiauti biliete, agentų komunikaciją ir atsakomybę.
Procesų nustatymas nėra vienkartinė užduotis. Jūsų klientai ir verslas laikui bėgant keičiasi, iš naujo apibrėždami, ką reiškia geras klientų aptarnavimas. Todėl labai svarbu sukurti grįžtamojo ryšio kilpą. Tai reiškia, kad jūs ne tik rinkite ir analizuojate grįžtamąjį ryšį, bet ir imtės veiksmų bei padarote šį procesą niekada nebaigtu ciklu. Tokiu būdu galite nuslopinti bet kokius trūkumus, kol jie dar nėra problemos.
Turėdami žinias apie procesus ir įžvalgas iš kolegų, KPI ir galbūt net klientų, galite pradėti viską rašyti. Nustatykite veiksmingus tikslus ir atsakomybę, kad užtikrintumėte naujų procesų laikymąsi. Aprašykite kiekvieną žingsnį ir išvardykite, kokie ištekliai ir informacija yra reikalingi.
Keletas pasirinkimų, kuriuos priimate kelyje, gali būti žalingi jūsų procesų veikimui. Čia yra keletas veiksmingų įžvalgų, kurias visada turėtumėte apsvarstyti atliekant bet kokius procesų pakeitimus.
Procesų nustatymas anksti tampa dar vertingesnis, kai vėliau plečiatės. Įsivaizduokite, kiek laiko galite sutaupyti suteikdami naujiems darbuotojams aiškų vadovą, vietoj to, kad turėtumėte nuolat kartoti tą pačią informaciją. Tačiau nepamirškite komunikuoti apie kiekvieną naują klientų palaikymo proceso pokytį ir suteikti mokymus esamiems darbuotojams. Procesai gali tikrai pasitarnauti savo tikslui tik tada, kai visi darbuotojai yra įsitraukę.
Klientų palaikymo procesai turėtų būti lengvai sekti ir kartojami. Todėl jie dažnai veikia pagal jei-tada principą, lygiai kaip mašina. Pavyzdžiui, jūsų procesai gali nustatyti, kad jei su jumis susisiekia įmonės klientas, bilietui reikia atsakyti iš karto. Automatizavimo ir SLA taisyklių nustatymas gali dar labiau padidinti efektyvumą ir sumažinti žmogiškąsias klaidas, tačiau svarbiausia, jis sutaupo laiką ir pinigus.
Su LiveAgent galite sumažinti pasikartojančias užduotis. Automatizavimo taisyklės yra tvirta ir lanksti funkcija, galinti atkartoti daugumą jūsų procesų. Klientų aptarnavimo agentai nebebus švaistę laiko figūruodami tinkamas žymas, jie automatiškai gaus tinkamus bilietus ir niekada nepraleistos skubios bilietus.

Geros taisyklės nieko nereiškia, jei jūsų agentai nuolat bėgioja dėl duomenų ir departamentai kuria informacijos silosus. Klientai nekenčia turėti pakartoti informaciją keliems atstovams. Tai rodo, kad jūs jų nepažįstate ir nenorite jų pažinti.
Kita vertus, klientai yra visiškai pasirengę pasidalinti savo asmenine informacija, jei tai reiškia, kad jie gauna personalizuotą, be rūpesčio paslaugą. Iš tiesų, 80% vartotojų pasidalins asmenine informacija mainais už pasiūlymus ar pasiūlymus. Todėl norėsite investuoti į klientų palaikymo programinę įrangą, kuri sudėtingą kliento duomenų centralizavimo užduotį paverčia sklandžia įpročiu.
Matyti, kaip KPI gerėja, yra puiku, tačiau be tiesioginio įžvilgio į kliento patirtis, jūs amžinai spėliojate, kas veikia ir kodėl. Grįžtamojo ryšio prašymas turėtų būti kiekvienos kliento sąveikos dalis. Galite sukurti visiškai naują SOP, kuriame detalizuojami būdai paprašyti kliento grįžtamojo ryšio. Tačiau tai yra dar vienas lengvai automatizuojamas dalykas. Naudodami tokius įrankius kaip LiveAgent Nicereply integracija, kiekvienas bilieto sprendimas bus automatiškai sekamas grįžtamojo ryšio raginimo.
Tai yra klientų aptarnavimo ir pardavimo departamentai, kurie tiesiogiai bendrauja su klientais. Dalintis informacija, kurią jie renka, su kitais departamentais, yra labai svarbu verslo sveikatai ir sėkmei. Jų įžvalgos yra ypač vertingos rinkodaros ir plėtros departamentams, nes jos gali sukelti tolimesnius sprendimus. Priešingai, klientų aptarnavimas negali veikti tinkamai ir teikti naudingų atsakymų nežinodamas, ką daro kiti departamentai.
Nuoseklumas yra dažniausia problema, nepaisant to, kad procesai dažnai nustatomi siekiant nuoseklumo. Jei tikite, kad jūsų procesai veda prie sėkmės, bet jie nėra laikomasi, užtikrinkite, kad klientų aptarnavimo agentai būtų tinkamai apmokinti ir atskaitingi. Klausykite jų grįžtamojo ryšio, kad nustatytumėte, ar problema gali būti kitur.
Grįžtamojo ryšio ignoravimas gali būti brangus bet kuriame verslo pastangoje, ir klientų aptarnavimo procesai yra tokie patys. Jūs nustatėte naujus procesus, ir staiga keletas klientų skundžiasi, kad jie nuolat būna perduoti iš vieno į kitą. Tai reiškia, kad laikas peržiūrėti savo klientų palaikymo procesą. Galbūt jūs netyčia sukūrėte nereikalingą žingsnį arba paskatinote informacijos silo sukūrimą.
Technologijos nenaudojimas reiškia pinigų ir išteklių praradimą kiekvieną dieną. Help desk programinės įrangos teikėjai jau pagalvojo apie jūsų procesus, sukurdami taisykles, automatizavimą ir bendradarbiavimo funkcijas, kad jums būtų lengviau. Tačiau saugokitės, kad neprievartautumėte inovacijos arba nemonitorintumėte technologijos naudojimo, nes tai gali turėti neigiamų pasekmių, vedančių prie blogos klientų aptarnavimo ir nusivylusių klientų.
Lėti atsakymo laikai gali atskleisti nereikalingus arba trūkstamus žingsnius jūsų procese. Trūkstami žingsniai veda prie nepatiklinčių agentų, kurie per ilgai priima sprendimus, o nereikalingi žingsniai sulėtina visą procesą.
Neuždarant kilpos. Procesai turi būti nuolat peržiūrimi. Kiekvienas atliktas koregavimas veda į naują analizės ciklą. Įtraukite grįžtamojo ryšio kilpas tiek iš klientų, tiek iš darbuotojų, ir toliau matuokite KPI.
Matyti gražesnį grįžtamąjį ryšį ir ramesnį personalą yra galutinis tikslas, tačiau be patikimo jūsų pastangų mato, jūs niekada negalite žinoti savo sėkmės masto. Nustatant išmatuojamus tikslus, jūsų agentai taip pat gali įsivaizduoti ir švęsti progresą.
Šie standartiniai pagrindiniai veiklos rodikliai (KPI) padės jums išmatuoti jūsų procesų efektyvumą:
Vidutinis sprendimo laikas (TTR): Tai yra geriausias proceso efektyvumo indikatorius. Turint tiek daug judančių dalių, lengva, kad bilietą užstrigti. Jei jūsų procesai nustatyti teisingai, jūsų klientai gali sklandžiai judėti per kontaktinius taškus ir laiku pasiekti savo tikslus.
Vidutinis atsakymo laikas (ART): Jei jūsų personalas praleido laiką figūruodamas kitas geriausias žingsnius ir konsultuodamasis su kitais, jūsų atsakymo laikas nukentės. Sumažintas atsakymo laikas aiškiai rodo, kad jūsų klientų aptarnavimas veikia sklandžiau.
Kliento pasitenkinimo balas (CSAT): Jis matuoja bendrą pasitenkinimą klientų aptarnavimo agentais. Klientai turi aukštus profesionalumo ir greičio lūkesčius, ir jūsų gebėjimas atitikti šiuos lūkesčius tikrai atsispindės kliento pasitenkinime.

Kiti rodikliai, tokie kaip Kliento pastangų balas (CES), Grynasis rekomendacijos balas (NPS) arba atsisakymo norma, taip pat gali pagerėti. Dėl geresnių atsakymo ir sprendimo laikų, klientai jausis labiau vertinami ir ištikimi jūsų prekės ženklui. Būkite atsargūs nustatydami realistiškus tikslus ir atsakomybę, tačiau saugokitės kurti nereikalingą stresą savo klientų aptarnavimo agentams.
Klientų aptarnavimo procesai vadovauja jūsų komandai priimant sprendimus. Jie veikia kaip šablonai bilieto tvarkyti nuo pradžios iki pabaigos. Čia yra kai kurių bendrovių, kurios įdiegė procesus ir kaip tai joms naudingo, atvejo analizės.
Namecheap, pagrindinė domeno registracijos ir žiniatinklio talpinimo bendrovė, susidūrė su iššūkiais dėl daugelio palaikymo užklausų. Jie nustatė aiškius eskalacijos procesus, kad geriau valdytų klientų aptarnavimą.
Apibrėždami paslaugų lygius ir įgūdžius, jie užtikrino, kad bilietus būtų kategorizuoti ir siunčiami tinkamoms komandoms. Tai sumažino nereikalingas eskalacijas ir sutrumpino laiką, reikalingą sudėtingoms problemoms spręsti.
Texas Tech University turėjo problemų valdydama daug palaikymo užklausų iš studentų ir personalo. Jie sukūrė SOP skirtingoms situacijoms, tokioms kaip techninės problemos, administracinės užklausos ir neatidėliotini reikalai.
Šios SOP suteikė aiškius žingsnius problemoms eskaluoti, bendrauti su kitais departamentais ir greitai spręsti problemas. Tai pagerino vidinę komunikaciją ir koordinaciją.
Airbnb naudoja personalizuotus palaikymo procesus, kad pagerinti kliento patirtį. Jie turi SOP dažnoms problemoms, tokioms kaip rezervavimo problemos, saugos problemos ir šeimininko-svečio ginčai.
Šios SOP vadovauja palaikymo agentams per kiekvieną žingsnį, nuo užklausos iki sprendimo, užtikrinant nuoseklų ir pritaikytą atsakymą. Šis metodas pagerino sprendimo laiką ir sukuria pasitikėjimą bei lojalumą, teikiant patikimą palaikymą.
Ateitis yra apie nuoseklaus puikaus personalizuoto patyrimo teikimą, o dirbtinis intelektas yra priešakyje. Aptarėme automatizavimo taisyklių nustatymą, kad automatiškai laikytumėtės procesų. Dirbtinis intelektas turėtų perimti menkaverčius procedūrinius užduotis. Tai atlaisvina žmogiškuosius agentus, kad sutelktų dėmesį į unikaliai žmogiškus ir sudėtingus klausimus.
Dirbtinio intelekto chatbotai gali būti programuojami laikytis jūsų procesų, tapti naujais iš anksto apmokytais agentais. Jei reikalinga eskalacija, chatbotai gali sėkmingai sujungti klientus su tinkamais agentais tinkamose departamentuose.
Chatbotai ir dirbtinio intelekto asistentai taip pat padės su informacijos silais. Rinkdami duomenis apie kliento pokalbius, jie gali teikti pasiūlymus, įžvalgas ir ankstesnių pokalbių santraukas. Galite juos lengvai pridėti prie savo svetainės naudodami be kodo parinktis, tokias kaip URLsLab bot.
Šiandieniai klientai sklandžiai naršo keliuose kanaluose, todėl buvimas keliuose kanaluose atsipirks. Tačiau teikti nuosekliai teigiamą patirtį per visus šiuos kanalus yra visai kita istorija. Omnichannel klientų aptarnavimo programinė įranga padės jums išlaikyti paklausą, suvienodindama procesus ir patirtis visose platformose, viename skydelyje. Tokios funkcijos kaip hibridinis bilieto srauto sistema leis jums sekti kliento kelionę per skirtingus kanalus viename biliete, todėl informacijos dalijimasis ir bendradarbiavimas yra lengvas.
Atminkite, kad tik jūsų komanda žino savo tikslus procesus, tačiau visi žino, jei jų neturite. Veiksmingai klientų aptarnavimo procesai padės jums teikti puikų klientų patirtį, paversdami juos ištikimais klientais. Todėl investavimas į klientų aptarnavimo ir palaikymo procesus yra labai svarbus.
Sunkiausia klientų aptarnavimo procesų dalis yra nuoseklumo užtikrinimas visuose kanaluose ir departamentuose. Gera klientų aptarnavimo programinė įranga daug lengviau bendradarbiauja, dalintis informacija, automatizuoti ir sekti kliento kelionę viename skydelyje, užtikrinant nuoseklią patirtį. Išbandykite nemokamą 30 dienų LiveAgent klientų aptarnavimo programinės įrangos bandomąjį laikotarpį!
Automatizuokite ir pasiekite savo KPI tikslus naudodami klientų aptarnavimo programinę įrangą iš LiveAgent! Valdykite klientų aptarnavimo procesus, automatizuokite ir pasiekite savo KPI tikslus naudodami klientų aptarnavimo programinę įrangą iš LiveAgent!

Sužinokite, kaip išskirtinė klientų priežiūra kuria lojalumą, emocinius ryšius ir prekės ženklo pasitikėjimą. Sužinokite strategijas, privalumus ir geriausią pr...

Sužinokite geros kliento aptarnavimo apibrėžimą, patarimus, naudą ir realius pavyzdžius, kad padidintumėte lojalumą ir sukurtumėte išskirtines patirtis!...

Sužinokite apie kritinį klientų aptarnavimo vaidmenį sveikatos priežiūroje, iššūkius ir strategijas, kaip pagerinti pacientų pasitenkinimą ir lojalumą....